您好,欢迎光临临泉徽润供水有限公司!

供水热线:0558-6512272

收费大厅:0558-8539211

水质监测
水质报告
您当前的位置:网站首页 > 水质监测 > 水质报告

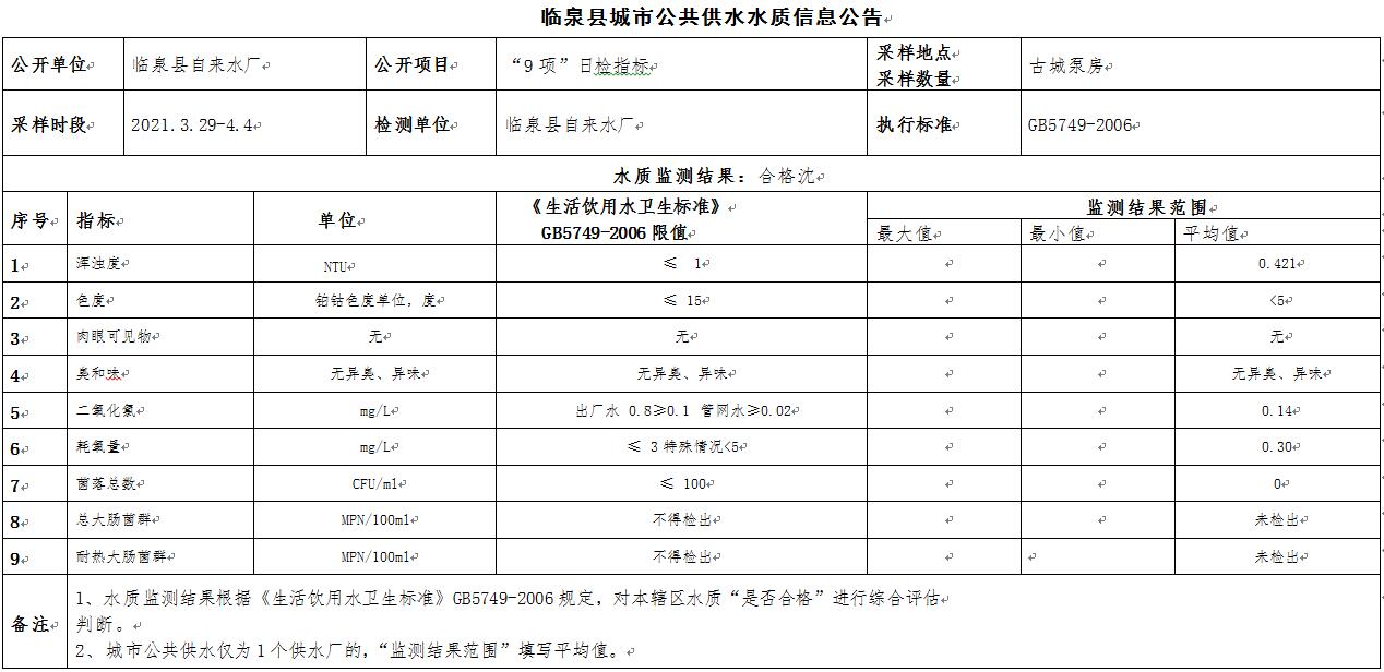
2021年3月29日至4月4日临泉县城市公共供水水质信息公告(9项)

发布时间:2021-04-08    阅读次数: